您所在的位置:首页>小学>最新!2023年荆州市五区公办小学学区范围出炉!

最新!2023年荆州市五区公办小学学区范围出炉!

2023-10-13 14:14:20来源:太妙教育
「字号+」 「字号-」 「打印」

文章来源转载自“荆州市家长说”

图片

图片
荆州市家长说













荆州市公办小学学区划分保持相对稳定,教育部门会根据生源和学校动态变化情况每学年度做适当调整。一般来说,如果我们看到学区范围里面,有部分楼盘后面标注了“暂”字,代表着这个楼盘之后的学区有可能会调整。  


荆州市六区公办小学学区范围一览  

天心区  
图片
图片
图片
图片
图片
图片

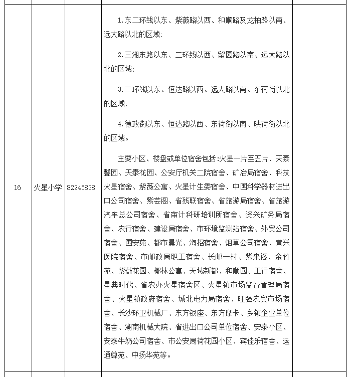
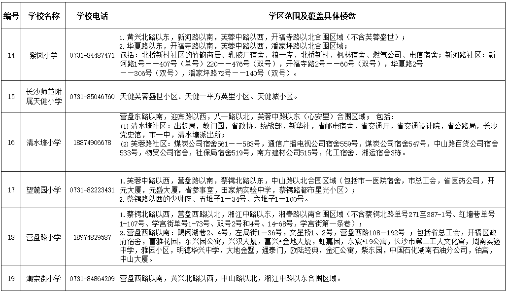
芙蓉区


图片

图片

图片

图片

图片

图片

图片

图片

图片

图片

图片

图片

图片

图片

图片

图片

扫码加好友可加入荆州市幼儿园-2年级家长交流群

了解荆州市幼升小网报更多信息

图片


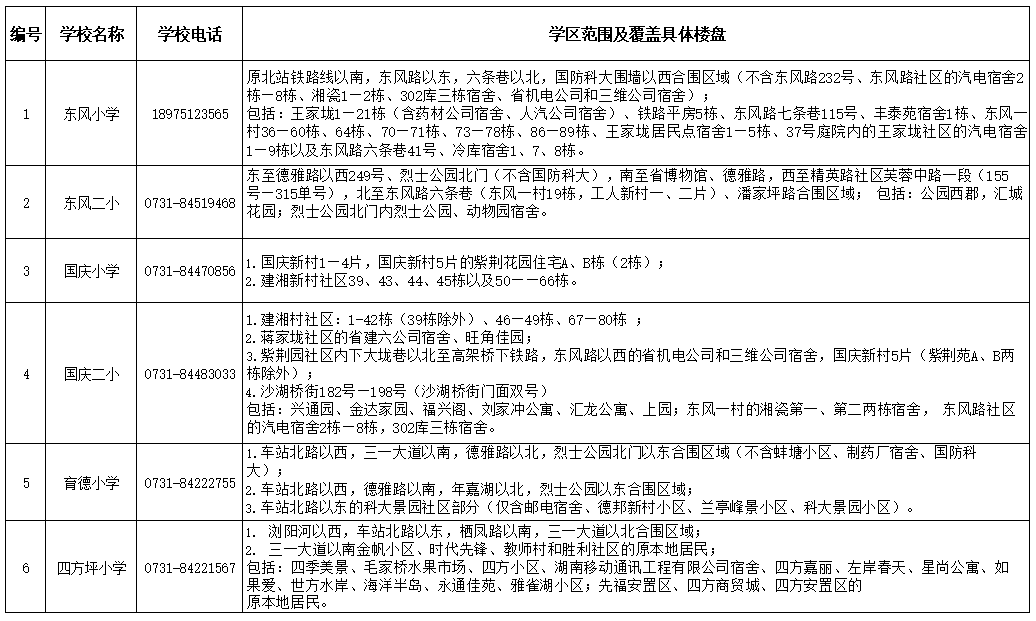
开福区

图片图片

图片

图片

图片

图片

图片图片图片

湘江新区(岳麓区和高新区)

图片

图片

图片

图片

图片

图片

图片

图片

图片

图片

图片

图片

图片


雨花区

图片

图片

图片

图片

图片

图片

图片

图片

图片

图片

图片




预约课程

姓名必填
联系方式必填
年级
科目
校区